Table of Contents
Alwyn Poole
During the last few years of the previous National government, Labour, the Greens and Tracey Martin used both the existence of Charter Schools and the imminent closure of Salisbury residential school in Nelson as whipping tools against Hekia Parata.
One of their main, and erroneous, claims was the relative expense of Charter Schools. I have no doubt that the students who attend Salisbury and two other similar schools need exceptional care.
But it has now been revealed that these schools are costing $890,000 per student per annum.
That is on top of a 2019 announcement for Salisbury of an $8 million makeover.
I bet our brand new NZQA Chair and “because Winston lost, NZ First is no longer compatible with my values” Tracey Martin won’t take any responsibility.

As I have observed before the Ministry of Education Mission Statement is (and don’t laugh):
We shape an education system that delivers equitable and excellent outcomes.
Last week the Ministry contracted report by the Royal Society on NZ’s Mathematics teaching has shone a light on that and concluded:
“That our maths education was in a “goddamn mess“. The system was widening the gap between rich and poor children and left Maori and Pasifika children falling behind at school – and ultimately at life.”
NZ Herald
Remember that Charter Schools were not needed because we have a “world-class education system”?
Remember that all that was needed to fix things was a pay rise for teachers?
We are well on the way to further embedding a permanent underclass of lower decile taught Maori and Pasifika students. We are also well on the way to a permanently discouraged and disenfranchised group that contains the neuro-diverse, those who have been through trauma within the system (the world’s highest incidence of bullying), the anxious and the school averse.
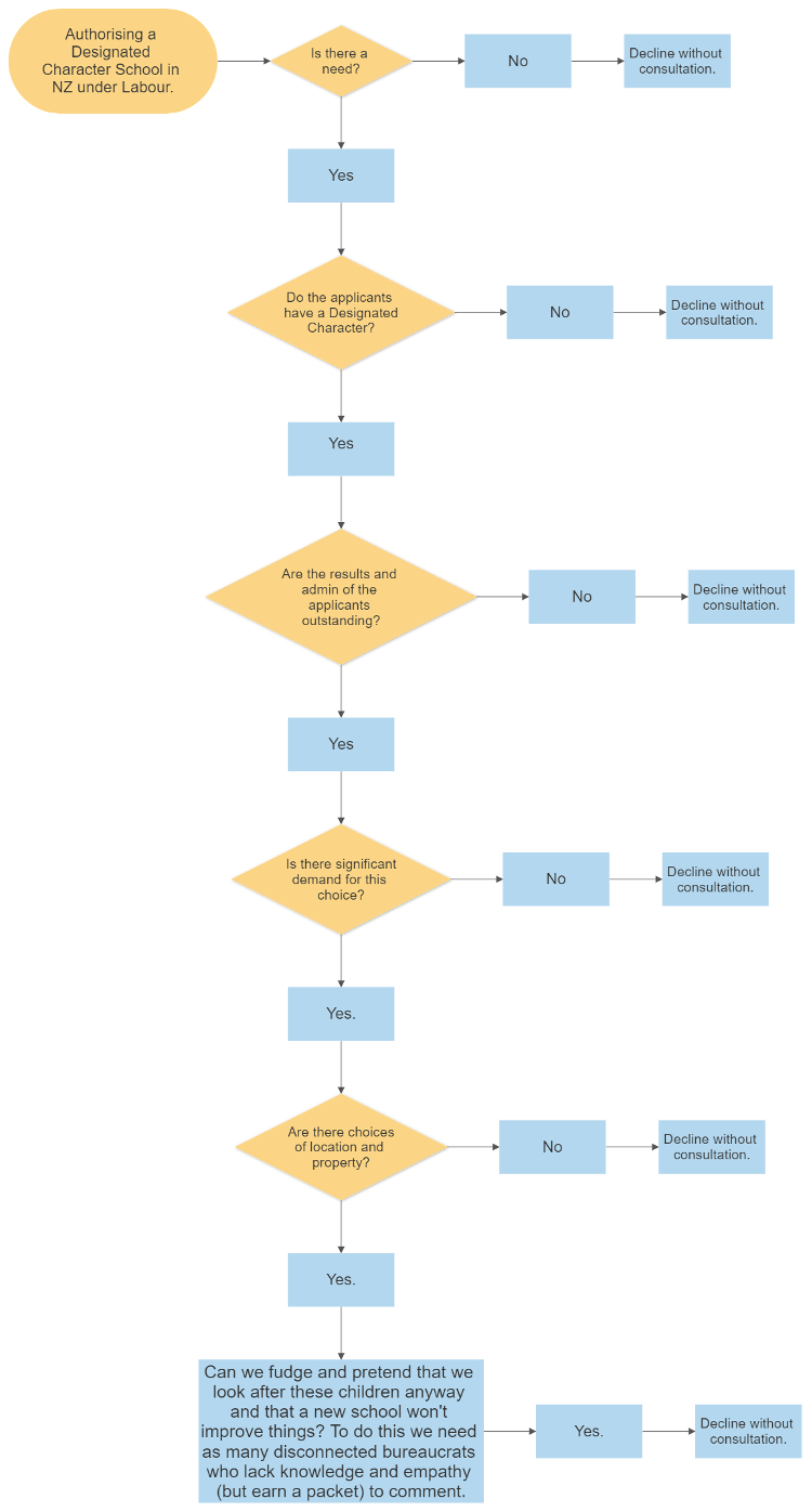
When the Villa Education Trust applied to set up Charter Schools we were told by opposition parties and the teachers’ unions (among others) that we could always have set up as Designated Character Schools instead. Jacinda Ardern told me face-to-face that we had “shown them the inadequacy of their Designated Character School policy.” She told New Zealand in 2018 that work was being done on that policy. We would actually be happy with that. A good Designated Character School model would be great.
In 2019 and 2020 we applied (like Jacinda said to) for a Designated Character School, non-zoned and near an Auckland transport hub, for 480 students of the type that Cognition Education noted:
“In summary we find and conclude that in both [Villa Education Trust] schools, the management and staff are actively involved in continuous development, and the delivery, of a unique programme of teaching and learning which is based on a comprehensive ‘local’ curriculum that is aligned with the New Zealand Curriculum, and which provides for the personalised needs of priority learners ‘many of whom have been failed by the current education system.”
What we didn’t know is that we were up against a new decision-making flow chart in keeping with other Ministry of Education competencies and actions.
